[Pansophy] Admin Edit of production version of Traveler

Valerie Bookwalter bookwalt at jlab.org
Tue Nov 25 10:16:47 EST 2025


Thank you Ashley for the clarification.
I will have Allen update the WCD Registers from this point forward.

@Naeem Huque<mailto:huque at jlab.org> we will updated the AUPPS WCD Register (next week, vacation this week)

@Ashley Mitchell<mailto:ashleya at jlab.org> - for Naeem's request to replace BUTTLES everywhere on the NCRs with ACASTILL; are we okay for doing that?

Valerie

________________________________
From: Ashley Mitchell <ashleya at jlab.org>
Sent: Tuesday, November 25, 2025 9:57 AM
To: Valerie Bookwalter <bookwalt at jlab.org>; Naeem Huque <huque at jlab.org>
Cc: Tony Reilly <areilly at jlab.org>; pansophy <pansophy at jlab.org>; John Buttles <buttles at jlab.org>
Subject: Re: Admin Edit of production version of Traveler

Good Morning,

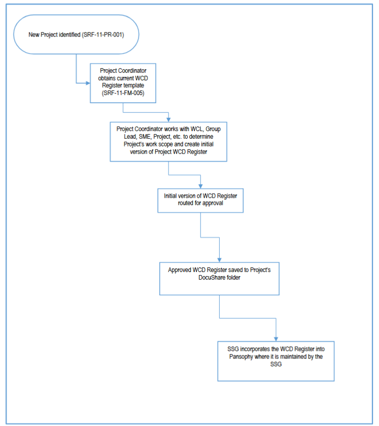
The WCD Procedure is owned by John Buttles in Project Execution.  SRF-11-PR-002 Work Control Document Register Procedure R3.pdf<https://jlabdoc.jlab.org/docushare/dsweb/Get/Document-305185/SRF-11-PR-002%20Work%20Control%20Document%20Register%20Procedure%20R3.pdf>   In summary, it states that once the initial WCD Register has been created and approved, the SSSG (aka Pansohpy Team) takes over maintenance of the register and follows the Docs & Records process.  This change was effective in the document revisions released 17-Sept-2025.   The NCR process does not specify a minimum number of dispositioners, but having more than one dispositioner is a best practice to follow so work may continue if someone is not available to disposition a NCR.  The dispositioners must be a "JLab SME of the component and/or work center/group, designated to evaluate and assign dispositions on nonconforming products."

[cid:7dc3eb83-871e-44d4-8dfc-056267ee6d9e]
[cid:df657697-ddb0-44ce-ab49-0e6562e5ac38]


Please let me know if you have further questions or I missed answering something.

Best regards,
- Ashley
________________________________
From: Valerie Bookwalter <bookwalt at jlab.org>
Sent: Tuesday, November 25, 2025 9:38 AM
To: Naeem Huque <huque at jlab.org>; Ashley Mitchell <ashleya at jlab.org>
Cc: Tony Reilly <areilly at jlab.org>; pansophy <pansophy at jlab.org>
Subject: Re: Admin Edit of production version of Traveler

Thank You Naeem.

I'm still going to defer to @Ashley Mitchell<mailto:ashleya at jlab.org> for clarification on the WCD Register and NCR names. I don't want to say anything wrong.

Thanks for your understanding.

Valerie
________________________________
From: Naeem Huque <huque at jlab.org>
Sent: Tuesday, November 25, 2025 9:21 AM
To: Valerie Bookwalter <bookwalt at jlab.org>; Ashley Mitchell <ashleya at jlab.org>
Cc: Tony Reilly <areilly at jlab.org>; pansophy <pansophy at jlab.org>
Subject: Re: Admin Edit of production version of Traveler

Hi Valerie,

Thank you for the clarification about the front page.

My request was not asking for there to be only one dispositioner, but to have Alex as the second dispositioner, and add John to the informative list. I can make this change in the WCD if that is still our process; please let me know.

Thanks,
Naeem
________________________________
From: Valerie Bookwalter <bookwalt at jlab.org>
Sent: Monday, November 24, 2025 4:07 PM
To: Naeem Huque <huque at jlab.org>; Ashley Mitchell <ashleya at jlab.org>
Cc: Tony Reilly <areilly at jlab.org>; pansophy <pansophy at jlab.org>
Subject: Admin Edit of production version of Traveler

Naeem,

SR1172 is requesting us to hand edit the traveler front page to remove names (NCRs/D3s). This is not something we do. The page visible in production shows the state when it was released. Records must be maintained and edits must be notated/dated. In the future there may be a "live" version, but that has not yet been put into production nor proceduralized.
[cid:b2856b16-cbc2-4b50-9505-daf72c6c148c]
If an NCR/D3 is attached to the traveler, the names listed as Dispositioners/Informative is the "live" or most current list of names.
And can be found on the NCRs.

[cid:b7f09725-0fb4-4207-9334-6cdfc52abb04]

Previously I wrote to you about there must be more than 1 dispositioner, per the Nonconformance Procedure. But I will defer to @Ashley Mitchell<mailto:ashleya at jlab.org> who owns that process. The names currently listed in your WCD Register is below.
I don't think we 'own' the WCD Register, yet. But, again, I will defer to @Ashley Mitchell<mailto:ashleya at jlab.org> for clarification.

[cid:c5029802-6a95-48b9-a81c-c61f2a35695d]

I await response from @Ashley Mitchell<mailto:ashleya at jlab.org> on how to proceed.

Valerie
-------------- next part --------------
An HTML attachment was scrubbed...
URL: <https://mailman.jlab.org/pipermail/pansophy/attachments/20251125/fa6744e7/attachment-0001.htm>
-------------- next part --------------
A non-text attachment was scrubbed...
Name: image.png
Type: image/png
Size: 44491 bytes
Desc: image.png
URL: <https://mailman.jlab.org/pipermail/pansophy/attachments/20251125/fa6744e7/attachment-0005.png>
-------------- next part --------------
A non-text attachment was scrubbed...
Name: image.png
Type: image/png
Size: 24740 bytes
Desc: image.png
URL: <https://mailman.jlab.org/pipermail/pansophy/attachments/20251125/fa6744e7/attachment-0006.png>
-------------- next part --------------
A non-text attachment was scrubbed...
Name: image.png
Type: image/png
Size: 78458 bytes
Desc: image.png
URL: <https://mailman.jlab.org/pipermail/pansophy/attachments/20251125/fa6744e7/attachment-0007.png>
-------------- next part --------------
A non-text attachment was scrubbed...
Name: image.png
Type: image/png
Size: 68939 bytes
Desc: image.png
URL: <https://mailman.jlab.org/pipermail/pansophy/attachments/20251125/fa6744e7/attachment-0008.png>
-------------- next part --------------
A non-text attachment was scrubbed...
Name: image.png
Type: image/png
Size: 87420 bytes
Desc: image.png
URL: <https://mailman.jlab.org/pipermail/pansophy/attachments/20251125/fa6744e7/attachment-0009.png>


More information about the Pansophy mailing list