[Pansophy] AUPCAV WCD Register - Minor changes with "approvals"?

Ashley Mitchell ashleya at jlab.org
Thu Aug 7 16:37:56 EDT 2025


Hi,

This is all in the WCD Register Procedure:

SRF-11-PR-002 Work Control Document Register R2
https://jlabdoc.jlab.org/docushare/dsweb/Get/Document-288376/SRF-11-PR-002%20Work%20Control%20Document%20Register%20R2.pdf

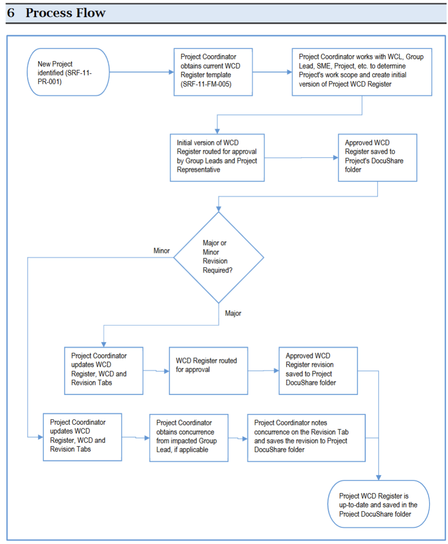
The Project Coordinators are responsible for maintaining the WCD Register. Major changes are routed for approvals by SSG and minor changes are simply made, noted in the rev log and the PC can upload to Docushare themselves.   Major and minor changes are defined in the document linked above.
[cid:cd725293-7d5c-474c-bdae-2d6056342587]
[cid:8d6ee9b9-3113-4bff-8a4a-c4ce133d6da3]

[cid:ea2fd484-ad56-4fed-b48b-b467873c8732]
[cid:90ce1a93-fffa-4b05-b5a4-e7593180281b]
[cid:67c36818-73d4-42f1-b37f-18ad7be90d0c]

[cid:db0d8993-f102-4a5f-a74e-b7c4eb2bf036]

Matt Weaks was able to do this for ER5C recently, Naeem's write access has been removed from Docushare permissions.  Both Naeem and Matt notified pansophy via email that a new version had been uploaded when a minor revision was made.


- Ashley
________________________________
From: Tony Reilly <areilly at jlab.org>
Sent: Thursday, August 7, 2025 3:40 PM
To: Ashley Mitchell <ashleya at jlab.org>; Allen Samuels <samuels at jlab.org>; pansophy <pansophy at jlab.org>
Subject: Fw: AUPCAV WCD Register - Minor changes with "approvals"?


________________________________
From: Tony Reilly <areilly at jlab.org>
Sent: Thursday, August 7, 2025 3:39 PM
To: Allen Samuels <samuels at jlab.org>; pansophy <pansophy at jlab.org>
Subject: Re: AUPCAV WCD Register - Minor changes with "approvals"?

I am at a complete loss to what the process is for PCs to make changes to the WCD registers. Seems this lock down is an isolated case? Do other PCs have write access?

My understanding is the PC have had write privileges to their respective WCD registers. Please correct me if this is inaccurate.

Please help me understand the process or at least what the practice has been in the past.

I'm adding Ashley to the discussion.
________________________________
From: Allen Samuels <samuels at jlab.org>
Sent: Thursday, August 7, 2025 3:26 PM
To: Tony Reilly <areilly at jlab.org>; pansophy <pansophy at jlab.org>
Subject: Re: AUPCAV WCD Register - Minor changes with "approvals"?

Tony,

After realizing the document was being modified without Pansophy's knowledge, I reverted it to its previous form and locked the document down until this got resolved. The AUPCAV WCD Register is still viewable, just not editable. I would personally prefer to keep it that way and add the same restrictions to other WCDs to prevent unapproved edits.  I'd be happy to coordinate the approval of minor revisions as I do with the major ones as well to ensure changes are acceptable with the work centers that are involved.

Allen

________________________________
From: Pansophy <pansophy-bounces at jlab.org> on behalf of Tony Reilly via Pansophy <pansophy at jlab.org>
Sent: Thursday, August 7, 2025 2:51 PM
To: Ashley Mitchell <ashleya at jlab.org>; Naeem Huque <huque at jlab.org>; Valerie Bookwalter <bookwalt at jlab.org>; John Buttles <buttles at jlab.org>; Kirk Davis <kdavis at jlab.org>
Cc: pansophy <pansophy at jlab.org>
Subject: Re: [Pansophy] AUPCAV WCD Register - Minor changes with "approvals"?

Naeem has agreed to add the concurrence statements to the revision block. Apparently, he's been locked out of the document?? Does he have write permissions or is this something olny the P Team has exclusively.

Thanks,
Tony
________________________________
From: Ashley Mitchell <ashleya at jlab.org>
Sent: Thursday, August 7, 2025 1:02 PM
To: Naeem Huque <huque at jlab.org>; Valerie Bookwalter <bookwalt at jlab.org>; Tony Reilly <areilly at jlab.org>; John Buttles <buttles at jlab.org>; Kirk Davis <kdavis at jlab.org>
Cc: pansophy <pansophy at jlab.org>
Subject: Re: AUPCAV WCD Register - Minor changes with "approvals"?

Naeem,

Yes, we should be working to the current procedures until the new ones are in place (approved).

The current WCD procedure requires documentation of the concurrence in the revision tab.  I don't see where that was done on R2 or R3.
[cid:c932c523-66b7-4f77-917e-000f623fb490]

We plan on making red-lines to the procedures to develop a plan and then will most likely get feedback from users before we finalize.

We'll wait and see what else Valerie has to add after her meeting with Tony.

- Ashley
________________________________
From: Naeem Huque <huque at jlab.org>
Sent: Thursday, August 7, 2025 12:32 PM
To: Valerie Bookwalter <bookwalt at jlab.org>; Tony Reilly <areilly at jlab.org>; John Buttles <buttles at jlab.org>; Ashley Mitchell <ashleya at jlab.org>; Kirk Davis <kdavis at jlab.org>
Cc: pansophy <pansophy at jlab.org>
Subject: Re: AUPCAV WCD Register - Minor changes with "approvals"?

Regardless of whether changes are to be made in the future, we are supposed to be working to current documents, correct?

As per my previous email, approvals were obtained by the work center lead and group lead  signing off on the new documents.

Are you planning on getting feedback from the users of these documents (PMs, CAMs etc.) prior to making changes?

Thanks,
Naeem

Sent from my T-Mobile 5G Device
Get Outlook for Android<https://aka.ms/AAb9ysg>

________________________________
From: Valerie Bookwalter <bookwalt at jlab.org>
Sent: Thursday, August 7, 2025 12:24:54 PM
To: Naeem Huque <huque at jlab.org>; Tony Reilly <areilly at jlab.org>; John Buttles <buttles at jlab.org>; Ashley Mitchell <ashleya at jlab.org>; Kirk Davis <kdavis at jlab.org>
Cc: pansophy <pansophy at jlab.org>
Subject: Re: AUPCAV WCD Register - Minor changes with "approvals"?

Naeem,

I will talk with Tony, but a group (included on the email), just met about WCD Registers moving back to the SSSG for updates . And the Procedure you are referring to is being change by your supervisor, Buttles.
I will get back to you after my meeting.
Thank you for pointing out your concerns

Please note that I do not see where "approvals" were obtained for the Minor changes.
Would you please elaborate?


Valerie Bookwalter

Jefferson Lab, Accelerator Dept.

SRFOPS Software Systems Group

bookwalt at jlab.org<mailto:bookwalt at jlab.org>

757-269-5802





________________________________
From: Pansophy <pansophy-bounces at jlab.org> on behalf of Naeem Huque via Pansophy <pansophy at jlab.org>
Sent: Thursday, August 7, 2025 12:08 PM
To: Allen Samuels <samuels at jlab.org>; Ashley Mitchell <ashleya at jlab.org>
Cc: pansophy <pansophy at jlab.org>; Tony Reilly <areilly at jlab.org>
Subject: Re: [Pansophy] AUPCAV WCD

Hi Allen,

I do not think that is the case. Like the document and records registers, the WCD is owned and maintained by the project coordinator unless it needs to be routed. Please refer to Section 5 of the attached procedure, "The SRF Ops Software Systems Group is responsible for routing the WCD Register for approval, when requested by the Project Coordinator," (my emphasis added). Furthermore, as stated in Section 5.2, "When new versions of the Project WCD Register are approved, the approved file should be uploaded as a new version to the existing Project WCD Register file either by the SRF Ops Software Systems Group for initial or major revisions or by the SRF Ops Project Coordinator for minor revisions." The WCD Register revision is not controlled by Pansophy; only when requested, as the procedure clearly states.

It is my responsibility to obtain approval that the changes are acceptable, and that is reflected when I upload a revision of the document (Section 6). I have already done this, and no further action is required on your part. Please revert the WCD register to the version that I uploaded. In the future, please do not change files in my project folders without my knowldge or permission.

As far as I know, these documents were all signed off a week ago, and I haven't seen any of them come online as yet.

Thanks,
Naeem


________________________________
From: Allen Samuels <samuels at jlab.org>
Sent: Thursday, August 7, 2025 11:45 AM
To: Naeem Huque <huque at jlab.org>; Ashley Mitchell <ashleya at jlab.org>
Cc: pansophy <pansophy at jlab.org>
Subject: Re: AUPCAV WCD

Naeem,

Please do not upload a new version of the Work Control Document yourself. The WCD revision controlled by the Pansophy Team and requires some form of approvals for changes, whether it is a major or minor revision. I have reverted the WCD to as it was previously.

As for the documents that don't match, I will be sending an email shortly to get email confirmation that the WCD changes are acceptable. This will be a minor approval, not a major one, so it shouldn't take as long to get approved.

Allen
________________________________
From: Naeem Huque <huque at jlab.org>
Sent: Wednesday, August 6, 2025 6:46 PM
To: Ashley Mitchell <ashleya at jlab.org>; Allen Samuels <samuels at jlab.org>
Cc: pansophy <pansophy at jlab.org>
Subject: Re: AUPCAV WCD

You're right, that works. For some reason, I thought DEGR and HPR counted as different work centers...

The new version of the AUPCAV WCD has been uploaded into the project folder. All documents should match now.

Thanks,
Naeem


________________________________
From: Ashley Mitchell <ashleya at jlab.org>
Sent: Wednesday, August 6, 2025 6:24 PM
To: Naeem Huque <huque at jlab.org>; Allen Samuels <samuels at jlab.org>
Cc: pansophy <pansophy at jlab.org>
Subject: Re: AUPCAV WCD

If you’re doing a minor edit to add the chem procedure, why not just include the corrections to the approves of other 3 in the edit, they’re all the chem work center?

-Ashley
________________________________
From: Naeem Huque <huque at jlab.org>
Sent: Wednesday, August 6, 2025 5:29:53 PM
To: Allen Samuels <samuels at jlab.org>
Cc: pansophy <pansophy at jlab.org>; Ashley Mitchell <ashleya at jlab.org>
Subject: Re: AUPCAV WCD

Hi Allen,

I don't want to send those out for signatures again; it will just be wasting people's time. Please hold off for the time being.

I have already uploaded the revised version of the AUPCAV WCD. Danny signed off on the new document which I used as the approval you mentioned. As for the AUPPS WCD, both John and Jared are signatories on AUPPS-PR-CMA-PRESS-HHOM so their approval would be implicit once they sign the routed document. I will upload a new version of the WCD once they do that.

Thanks,
Naeem
________________________________
From: Allen Samuels <samuels at jlab.org>
Sent: Wednesday, August 6, 2025 1:35 PM
To: Naeem Huque <huque at jlab.org>
Cc: pansophy <pansophy at jlab.org>; Ashley Mitchell <ashleya at jlab.org>
Subject: Re: AUPCAV WCD

Naeem,

I've reviewed the WCD and documents and developed a game plan.

  *
AUPCAV-CHEM-CAV-DEGR-DRSDC-R1, AUPCAV-PR-CHEM-CAV-HPR-DRSDC-R1, and AUPCAV-CHEM-CAV-HPR-DRSDC-R1 don't match the WCD's listed approvals/NCR/D3s. I can fix them on my end and put them out for approval again. Any help on your end in getting these done would be appreciated though.
  *
We can have AUPCAV-PR-CHEM-CAV-DEGR-DRSDC-R1 in the WCD without it going out for approvals with a minor edit. All I need is email confirmation from someone in Chemistry that they approve the addition as it stands. Kirk Davis I think is best.
     *
On a side note, the same goes for the AUPPS WCD and AUPPS-PR-CMA-PRESS-HHOM-R1, except that one needs a CMA person. The Org chart I'm looking at lists two CMA areas, so I'm not sure who would be better between Jared Martin and Jeff Campbell. Your thoughts?

If you have no objections, I will put this into motion.

Allen
________________________________
From: Naeem Huque <huque at jlab.org>
Sent: Tuesday, August 5, 2025 3:44 PM
To: Allen Samuels <samuels at jlab.org>
Cc: pansophy <pansophy at jlab.org>; Ashley Mitchell <ashleya at jlab.org>
Subject: Re: AUPCAV WCD

WCD is attached

Thanks,
Naeem
________________________________
From: Allen Samuels <samuels at jlab.org>
Sent: Tuesday, August 5, 2025 11:42 AM
To: Naeem Huque <huque at jlab.org>
Cc: pansophy <pansophy at jlab.org>; Ashley Mitchell <ashleya at jlab.org>
Subject: Re: AUPCAV WCD

Not looking to send it for approvals, I just want to give it one more pair of eyes before we continue.

Allen
________________________________
From: Naeem Huque <huque at jlab.org>
Sent: Tuesday, August 5, 2025 11:39 AM
To: Allen Samuels <samuels at jlab.org>
Cc: pansophy <pansophy at jlab.org>; Ashley Mitchell <ashleya at jlab.org>
Subject: Re: AUPCAV WCD

Hi Allen,

I'll send it over, but this won't need to be sent out for routing. I can write up the minor revision note and upload it myself

Thanks,
Naeem
________________________________
From: Allen Samuels <samuels at jlab.org>
Sent: Tuesday, August 5, 2025 11:37 AM
To: Naeem Huque <huque at jlab.org>
Cc: pansophy <pansophy at jlab.org>; Ashley Mitchell <ashleya at jlab.org>
Subject: Re: AUPCAV WCD

Naeem,

If you would, please send the document to me and I'll put it in. I'd like to have one more look at the doc before it goes out, just incase anything is missed.

Allen
________________________________
From: Naeem Huque <huque at jlab.org>
Sent: Tuesday, August 5, 2025 7:54 AM
To: Allen Samuels <samuels at jlab.org>
Cc: pansophy <pansophy at jlab.org>; Ashley Mitchell <ashleya at jlab.org>
Subject: Re: AUPCAV WCD

Hi Allen,

I'll add the missing document to the WCD and get it uploaded. As its still a minor revision, it won't need to get routed again.

Thanks,
Naeem
________________________________
From: Allen Samuels <samuels at jlab.org>
Sent: Friday, August 1, 2025 5:22 PM
To: Naeem Huque <huque at jlab.org>
Cc: pansophy <pansophy at jlab.org>; Ashley Mitchell <ashleya at jlab.org>
Subject: Re: AUPCAV WCD

Naeem,

Thank you for the reminder. It can be easy to get bits and pieces mixed up and forgotten when jumping between projects. For most of the documents we can just do an admin edit and change DRESDC to DRSDC without sending it out for approvals. However, AUPCAV-PR-CHEM-CAV-DEGR-DRSDC is missing from the WCD.

As for the other documents, there are some differences in the approvals and ncr/d3 usernames. I'll need to pull the affected ones, fix, and put back out. The affected documents are AUPCAV-CHEM-CAV-DEGR-DRSDC, AUPCAV-CHEM-CAV-HPR-DRSDC, and AUPCAV-CLNRM-CAV-ASSY-DRSDC. I'll make the swap next week.

Allen
________________________________
From: Naeem Huque <huque at jlab.org>
Sent: Friday, August 1, 2025 2:12 PM
To: Allen Samuels <samuels at jlab.org>
Cc: pansophy <pansophy at jlab.org>; Ashley Mitchell <ashleya at jlab.org>
Subject: Re: AUPCAV WCD

Please take a closer look at the existing WCD. The documents are there, but there may be issues with spelling e.g. DRSDC vs DRESD etc. Those corrections may be made without routing again. If there is anyone missing from the approval lists in the uploaded documents, please feel free to add them to the routing. As far as I know, everything apart from the shipping traveler has been signed.

Thanks,
Naeem
________________________________
From: Allen Samuels <samuels at jlab.org>
Sent: Friday, August 1, 2025 2:05 PM
To: Naeem Huque <huque at jlab.org>
Cc: pansophy <pansophy at jlab.org>; Ashley Mitchell <ashleya at jlab.org>
Subject: Re: AUPCAV WCD

Naeem,

The issue lies in the WCD. There is no entry in the WCD for these items, meaning we can't validate them.
Pansophy has created a preliminary version that is updated to how things stand with AUPCAV currently. It is rough and will need your review and revision before it can be sent out for approval, but should at least be a starting point.
[https://res.public.onecdn.static.microsoft/assets/mail/file-icon/png/xlsx_16x16.png]AUPCAV-RG-003 AUPCAV WCD Register R2.xlsx<https://jeffersonlab.sharepoint.com/:x:/r/sites/Pansophy/Shared%20Documents/10%20TempProjectFolder/AUP/AUPCAV-RG-003%20AUPCAV%20WCD%20Register%20R2.xlsx?d=w925ed6180aba45009f39a9155abd2242&csf=1&web=1&e=KtSwQ1>

Allen
________________________________
From: Naeem Huque <huque at jlab.org>
Sent: Friday, August 1, 2025 10:48 AM
To: Allen Samuels <samuels at jlab.org>
Cc: pansophy <pansophy at jlab.org>; Ashley Mitchell <ashleya at jlab.org>
Subject: Re: AUPCAV WCD

Hi Allen,

Could you please identify where the issues are with the documents. I will get the documents changed instead of changing the WCD

Thanks,
Naeem
________________________________
From: Allen Samuels <samuels at jlab.org>
Sent: Friday, August 1, 2025 10:28 AM
To: Naeem Huque <huque at jlab.org>
Cc: pansophy <pansophy at jlab.org>; Ashley Mitchell <ashleya at jlab.org>
Subject: AUPCAV WCD

Naeem,

As we at pansophy push for more up to date WCDs, we need to put a pause on the current AUPCAV documents out for approval or approved. Because the documents aren't listed in the WCD, I am unable to validate any of the approval names or NCR/D3 usernames. Please create an updated WCD and put it in ready for approvals.  I would recommend using the SRF-11-FM-005 WCD Register Template<https://jlabdoc.jlab.org/docushare/dsweb/View/Collection-57458> as it has everything setup already. If you have any questions, please don't hesitate to reach out to pansophy at jlab.org.

Allen

-------------- next part --------------
An HTML attachment was scrubbed...
URL: <https://mailman.jlab.org/pipermail/pansophy/attachments/20250807/56e392c5/attachment-0001.htm>
-------------- next part --------------
A non-text attachment was scrubbed...
Name: image.png
Type: image/png
Size: 148698 bytes
Desc: image.png
URL: <https://mailman.jlab.org/pipermail/pansophy/attachments/20250807/56e392c5/attachment-0007.png>
-------------- next part --------------
A non-text attachment was scrubbed...
Name: image.png
Type: image/png
Size: 65336 bytes
Desc: image.png
URL: <https://mailman.jlab.org/pipermail/pansophy/attachments/20250807/56e392c5/attachment-0008.png>
-------------- next part --------------
A non-text attachment was scrubbed...
Name: image.png
Type: image/png
Size: 20939 bytes
Desc: image.png
URL: <https://mailman.jlab.org/pipermail/pansophy/attachments/20250807/56e392c5/attachment-0009.png>
-------------- next part --------------
A non-text attachment was scrubbed...
Name: image.png
Type: image/png
Size: 233215 bytes
Desc: image.png
URL: <https://mailman.jlab.org/pipermail/pansophy/attachments/20250807/56e392c5/attachment-0010.png>
-------------- next part --------------
A non-text attachment was scrubbed...
Name: image.png
Type: image/png
Size: 132494 bytes
Desc: image.png
URL: <https://mailman.jlab.org/pipermail/pansophy/attachments/20250807/56e392c5/attachment-0011.png>
-------------- next part --------------
A non-text attachment was scrubbed...
Name: image.png
Type: image/png
Size: 105505 bytes
Desc: image.png
URL: <https://mailman.jlab.org/pipermail/pansophy/attachments/20250807/56e392c5/attachment-0012.png>
-------------- next part --------------
A non-text attachment was scrubbed...
Name: image.png
Type: image/png
Size: 270573 bytes
Desc: image.png
URL: <https://mailman.jlab.org/pipermail/pansophy/attachments/20250807/56e392c5/attachment-0013.png>


More information about the Pansophy mailing list